用户工具

站点工具


usb_msc实验_读_写u盘_大容量存储器
银杏科技有限公司旗下技术文档发布平台
技术支持电话0379-69926675-801
技术支持邮件Gingko@vip.163.com
版本 日期 作者 修改内容
V1.0 2020-07-04 gingko 初次建立

实验十七:USB_MSC实验——读/写U盘(大容量存储器)

一、 实验目的与意义

  1. 了解STM32 USB HOST结构。
  2. 了解STM32 USB HOST特征。
  3. 掌握USB HOST MSC的使用方法。
  4. 掌握STM32 HAL库中USB HOST属性的配置方法。
  5. 掌握KEIL MDK 集成开发环境使用方法。

二、 实验设备及平台

  1. iCore4 双核心板点击购买
  2. JLINK(或相同功能)仿真器点击购买
  3. Micro USB线缆。
  4. Keil MDK 开发平台。
  5. STM32CubeMX开发平台。
  6. 装有WIN XP(及更高版本)系统的计算机。

三、 实验原理

1、U盘简介

  • U盘,全称USB闪存盘,英文名“USBflashdisk”。它是一种使用USB接口的无需物理驱动器的微型高容量移动存储产品,通过USB接口与主机连接,实现即插即用,是最常用的移动存储设备之一。
  • STM32F767的USB_OTG_HS支持U盘,并且ST官方提供了USB HOST大容量存储设备(MSC)例程,本实验,我们就要移植该例程到iCore4双核心板上,以通过STM32F767的USB HOST接口,读写U盘或SD卡读卡器等设备。

2、USB简介

  • USB,是英文UniversalSerialBUS(通用串行总线)的缩写,而其中文简称为“通串线,是一个外部总线标准,用于规范电脑与外部设备的连接和通讯。是应用在PC领域的接口技术。USB接口支持设备的即插即用和热插拔功能。USB是在1994年底由英特尔、康柏、IBM、Microsoft等多家公司联合提出的。
  • USB发展到现在已经有USB1.0/1.1/2.0/3.0等多个版本。目前用的最多的就是USB1.1和USB2.0,USB3.0目前已经开始普及。STM32F767自带的USB符合USB2.0规范。
  • 标准USB共四根线组成,除VCC/GND外,另外为D+和D-,这两根数据线采用的是差分电压的方式进行数据传输的。在USB主机上,D-和D+都是接了15K的电阻到地的,所以在没有设备接入的时候,D+、D-均是低电平。而在USB设备中,如果是高速设备,则会在D+上接一个1.5K的电阻到VCC,而如果是低速设备,则会在D-上接一个1.5K的电阻到VCC。这样当设备接入主机的时候,主机就可以判断是否有设备接入,并能判断设备是高速设备还是低速设备。接下来,我们简单介绍一下STM32的USB控制器。
  • STM32F767系列芯片自带有2个USB OTG,其中USB1是高速USB(USB1 OTG HS);USB2是全速USB(USB2 OTG FS),高速USB(HS)需要外扩高速PHY芯片实现。

3、USB_OTG主要特性

  • 主要特性可分为三类:通用特性、主机模式特性和从机模式特性。
  • (1) 通用特性
  • OTG_FS/OTG_HS 接口的通用特性如下:
    •  经USB-IF认证,符合通用串行总线规范第2.0版
    •  OTGHS支持3个PHY接口
      • – 片上全速PHY
      • – 连接外部全速PHY的I2C接口
      • – 连接外部高速PHY的ULPI接口
    •  模块内嵌的PHY还完全支持定义在标准规范OTG补充第1.3版中的OTG协议
      • – 支持A-B器件识别(ID线)
      • – 支持主机协商协议(HNP)和会话请求协议(SRP)
      • – 允许主机关闭VBUS以在OTG应用中节省电池电量
      • – 支持通过内部比较器对VBUS电平采取OTG监控
      • – 支持主机到从机的角色动态切换
  •  可通过软件配置为以下角色:
    • – 具有SRP功能的USBFS/HS从机(B器件)
    • – 具有SRP功能的USBFS/HS/LS主机(A器件)
    • – USBOn-The-Go全速双角色设备
  •  支持FS/HSSOF和LSKeep-alive令牌
    • – SOF脉冲可通过PAD输出
    • – SOF脉冲从内部连接到定时器(TIMx)
    • – 可配置的帧周期
    • – 可配置的帧结束中断
  •  OTGHS内嵌DMA,并可软件配置AHB的批量传输类型。
  •  具有省电功能,例如在USB挂起期间停止系统、关闭数字模块时钟、对PHY和DFIFO电源加以管理
  •  具有采用高级FIFO控制的1.25K[FS]/4K[HS]字节专用RAM:
    • – 可将RAM空间划分为不同FIFO,以便灵活有效地使用RAM
    • – 每个FIFO可存储多个数据包
    • – 动态分配存储区
    • – FIFO大小可配置为非2的幂次方值,以便连续使用存储单元
  • (2) 主机模式特性
  • OTG_FS/OTG_HS接口在主机模式下具有以下主要特性和要求:
    •  通过外部电荷泵生成VBUS电压。
    •  多达12[FS]/16[HS]个主机通道(又称之为管道):每个通道都可以动态实现重新配置,可支持任何类型的USB传输。
    •  内置硬件调度器可:
      • – 在周期性传输硬件队列中存储多达12[FS]/16[HS]个中断加同步传输请求
      • – 在非周期性传输硬件队列中存储多达12[FS]/16[HS]个控制加批量传输请求
    •  管理一个共享RxFIFO、一个周期性传输TxFIFO和一个非周期性传输TxFIFO,以有效使用USB数据RAM。
  • (3) 从机模式特性
  • OTG_FS/OTG_HS接口在从机模式下具有以下主要特性:
    •  1个双向控制端点0
    •  5[FS]/7[HS]个IN端点(EP),可配置为支持批量传输、中断传输或同步传输
    •  具有5[FS]/7[HS]个OUT端点,可配置为支持批量、中断或同步传输
    •  管理一个共享RxFIFO和一个Tx-OUTFIFO,以高效使用USB数据RAM
    •  管理多达6[FS]/8[HS]个专用Tx-INFIFO(分别用于每个使能的INEP),降低应用程序负荷
    •  支持软断开功能。

4、高速OTG模块框图

5、OTG_HS中断

  • 上图显示了中断层级,当OTG_HS控制器在一种模式下(设备模式或主机模式)工作时,应用程序不得以另一种角色模式访问寄存器。如果发生了非法访问,将会产生模式不匹配中断并在模块中断寄存器(OTG_GINTSTS寄存器中的MMIS位)中反映。当模块从一种角色模式切换到另一种角色模式时,新工作模式下的寄存器必须重新编程为上电复位后的状态。

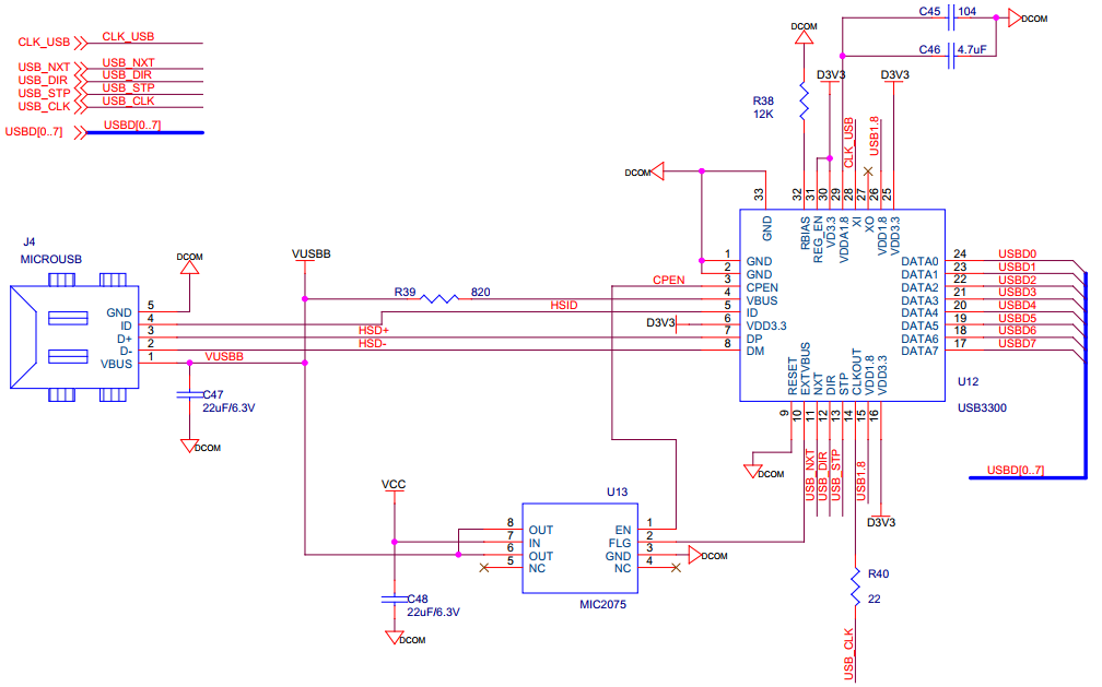
6、原理图

  • 本实验是向存储设备中新建一个名为test.txt的文件,并向文件中写入数据,待写入成功之后,读出文件的内容,并通过终端显示出来。

四、 实验程序

1、主函数

int main(void)
{
  /* MCU配置 */
  /* 重置所有外围设别, 初始化Flash接口和Systick. */
  HAL_Init();
   SystemClock_Config(); /*配置系统时钟 */
  /* 初始化所有已配置的外围设备 */
  MX_GPIO_Init();
  MX_USB_HOST_Init();
  MX_USART6_UART_Init();
  MX_FATFS_Init();
  usart6.printf("\x0c");              //清屏
  usart6.printf("\033[1;32;40m");      //设置终端字体为绿色
  usart6.printf("\r\nHello, I am iCore4.\r\n");  //串口信息输出
  while (1)
  {
    MX_USB_HOST_Process();
  }
}
 

2、USB_HOST初始化

void MX_USB_HOST_Init(void)
{
  /* 初始化主机库,添加支持的类并启动该库*/
/* 初始化主机核心*/
  USBH_Init(&hUsbHostHS, USBH_UserProcess, HOST_HS);
  /* 将类驱动程序链接到主机核心。*/
  USBH_RegisterClass(&hUsbHostHS, USBH_MSC_CLASS);
   /* 启动主机核心*/
  USBH_Start(&hUsbHostHS);
}
 

3、USB_HOST后台任务

void MX_USB_HOST_Process(void) 
{
  /* USB Host 后台任务 */
    USBH_Process(&hUsbHostHS);                         
}
 

4、读写测试

static void USBH_UserProcess  (USBH_HandleTypeDef *phost, uint8_t id)
{
  int i,j;
  static FRESULT res;
  unsigned char write_buffer[512];
  unsigned char read_buffer[512];
  unsigned int counter;
 
  switch(id)
  { 
  case HOST_USER_SELECT_CONFIGURATION:
  break;
  case HOST_USER_DISCONNECTION:
  Appli_state = APPLICATION_DISCONNECT;
  break;
  case HOST_USER_CLASS_ACTIVE:
  Appli_state = APPLICATION_READY;
    //挂载逻辑驱动器
    res = f_mount(&fatfs,"0:",1); 
    if(res != RES_OK){
        USBH_UsrLog("\r\nf_mount error!"); //操作失败红灯闪烁
        while(1){
            LED_RED_ON;
            HAL_Delay(500);
            LED_RED_OFF;
            HAL_Delay(500);     
        }
    }else{
        USBH_UsrLog("\r\nf_mount successful!");
    }   
    //打开文件
    for(i = 0; i < 512 ; i ++)write_buffer[i] = i % 256;
    res = f_open(&file,"0:/test.txt",FA_READ | FA_WRITE | FA_OPEN_ALWAYS);   //打开驱动器0上的源文件
    if(res != RES_OK){
        USBH_UsrLog("f_open error!");
        while(1){
            LED_RED_ON;
            HAL_Delay(500);
            LED_RED_OFF;
            HAL_Delay(500);        
        }
    }else{
        USBH_UsrLog("f_open successful!");
    }
    //移动文件读/写指针
    res = f_lseek(&file,0);
    if(res != RES_OK){
        USBH_UsrLog("f_lseek error!");
        while(1){
            LED_RED_ON;
            HAL_Delay(500);
            LED_RED_OFF;
            HAL_Delay(500);        
        }    
    }else{
        USBH_UsrLog("f_lseek successful!");
    }
    //写文件
    res = f_write(&file,write_buffer,512,&counter);
    if(res != RES_OK || counter != 512){
        USBH_UsrLog("f_write error!");
        while(1){
            LED_RED_ON;
            HAL_Delay(500);
            LED_RED_OFF;
            HAL_Delay(500);        
        }   
    }else{
        USBH_UsrLog("f_write successful!");
    }
    //移动文件读/写指针
    res = f_lseek(&file,0);
    if(res != RES_OK){
        USBH_UsrLog("f_lseek error!");
        while(1){
            LED_RED_ON;
            HAL_Delay(500);
            LED_RED_OFF;
            HAL_Delay(500);        
        }    
    }else{
        USBH_UsrLog("f_lseek successful!");
    }
    //读文件
    res = f_read(&file,read_buffer,512,&counter); 
    if(res != RES_OK || counter != 512){
        USBH_UsrLog("f_read error!");
        while(1){
            LED_RED_ON;
            HAL_Delay(500);
            LED_RED_OFF;
            HAL_Delay(500);        
        }    
    }else{
        USBH_UsrLog("f_read successful!");
    }
    f_close(&file); //关闭文件
 
    USBH_UsrLog("read data:");
    for(i = 0;i < 32;i++){
        for(j = 0; j < 16; j ++)
            USBH_UsrLog("%02X ",read_buffer[i*16+j]);
    }
  break;
 
  case HOST_USER_CONNECTION:
  Appli_state = APPLICATION_START;
  break;
 
  default:
  break; 
  }
}
 

五、 实验步骤

  1. 把仿真器与iCore4的SWD调试口相连(直接相连或者通过转接器相连);
  2. 将跳线帽插到USB UART;
  3. 把iCore4(USB UART)通过Micro USB线与计算机相连,为iCore4供电;
  4. 打开PuTTY串口终端;
  5. 通过读U盘转接线将U盘(或者读卡器)与iCore4 USB OTG接口相连;
  6. 打开Keil MDK 开发环境,并打开本实验工程;
  7. 烧写程序到iCore4上;
  8. 也可以进入Debug模式,单步运行或设置断点验证程序逻辑。

六、 实验现象

  • 在终端屏幕上可以看到操作信息,如下图所示:

usb_msc实验_读_写u盘_大容量存储器.txt · 最后更改: 2022/03/22 10:20 由 sean