用户工具

站点工具


icore4tx_3
银杏科技有限公司旗下技术文档发布平台
技术支持电话0379-69926675-801
技术支持邮件Gingko@vip.163.com
版本 日期 作者 修改内容
V1.0 2020-07-27 gingko 初次建立

STM32CubeMX教程三——UART通信实验

1.在主界面选择File–>New Project 或者直接点击ACCEE TO MCU SELECTOR 2.出现芯片型号选择,搜索自己芯片的型号,双击型号,或者点击Start Project进入配置在搜索栏的下面,提供的各 种查找方式,可以选择芯片内核,型号,等等,可以帮助你查找芯片。本实验选取的芯片型号为:STM32F750IBKx。 3.配置RCC,使用外部时钟源 4.时基源选择SysTick 5.将LED对应的引脚PA10设置为GPIO_Output 6.引脚模式配置 7.设置串口 8.在NVIC Settings一栏使能接受中断 9.时钟源设置,选择外部高速时钟源,配置为最大主频 10.工程文件的设置, 这里就是工程的各种配置我们只用到有限几个,其他的默认即可,IDE我们使用的是MDK V5.27 11.点击Code Generator,进行进一步配置

  • Copy all used libraries into the project folder
  • 将HAL库的所有.C和.H都复制到所建工程中
    • 优点:这样如果后续需要新增其他外设又可能不再用STM32CubeMX的时候便会很方便
    • 缺点:体积大,编译时间很长
  • Copy only the necessary library files
  • 只复制所需要的.C和.H(推荐)
    • 优点:体积相对小,编译时间短,并且工程可复制拷贝
    • 缺点:新增外设时需要重新用STM32CubeMX导入
  • Add necessary library files as reference in the toolchain project configuration file
  • 不复制文件,直接从软件包存放位置导入.C和.H
    • 优点:体积小,比较节约硬盘空间
    • 缺点:复制到其他电脑上或者软件包位置改变,就需要修改相对应的路径

自行选择方式即可

12. 然后点击GENERATE CODE 创建工程 创建成功,打开工程。

实验三:UART通信实验——通过命令控制LED

一、 实验目的与意义

  1. 了解STM32 GPIO结构
  2. 了解STM32 GPIO 特征
  3. 掌握USART的使用方法
  4. 掌握STM32 HAL库中USART属性的配置方法
  5. 掌握KEILMDK 集成开发环境使用方法

二、 实验设备及平台

  1. iCore4TX 双核心板点击购买
  2. JLINK(或相同功能)仿真器点击购买
  3. Micro USB线缆
  4. Keil MDK 开发平台
  5. STM32CubeMX开发平台
  6. 装有WIN XP(及更高版本)系统的计算机

三、 实验原理

UART简介

  • UART:通用同步/异步串行接收/发送器,由时钟发生器、数据发送器和接收器三大部分组成。UART是一个全双工通用同步/异步串行收发模块,该接口是一个高度灵活的串行通信设备。STM32H750IBKx具有8个UART收发器,可使用相应的代码使能后使用。

UART特点

  • 全双工操作(相互独立的接收数据和发送数据)。
  • 同步操作时,可主机时钟同步,也可从机时钟同步。
  • 支持8和9位数据位,1或2位停止位的串行数据帧结构。
  • 由硬件支持的奇偶校验位发生和检验。
  • 数据溢出检测。
  • 帧错误检测。
  • 包括错误起始位的检测噪声滤波器和数字低通滤波器。
  • 三个完全独立的中断,TX发送完成、TX发送数据寄存器空、RX接收完成。
  • 支持多机通信模式。
  • 支持倍速异步通信模式。

UART时序

  • 空闲位:高电平。
  • 启动位:一个低电平。
  • 字符数据:可以选择8和9位数据位。
  • 奇偶校验位:根据需要选择是否进行校验。
  • 停止位:一个高电平。
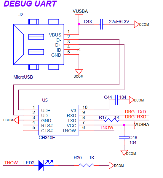
  • 本试验使用的芯片STM32H750IBKx,使用UART为USART_2,引脚位PD5和PD6,经过串口转USB芯片CH340转换后,可通过USB接口与计算机通讯。计算机安装 CH340 驱动后,可通过串口工具来接收串口发送的数据和向串口发送给数据。用串口工具打开iCore4T对应的端口,波特率设为115200,发送相应的命令,便可以控制ARM LED的亮灭情况。串口命令如下表:
LED_RED_ON\r\n LED红灯亮
LED_RED_OFF\r\n LED红灯灭

原理图如下图所示:

四、 实验程序

1. 主函数

int main(void)
{
  int i;
  char buffer[20];
 
  HAL_Init();
  SystemClock_Config();  //配置系统时钟
  MX_GPIO_Init();        //初始化所有已配置的外围设备
  MX_USART2_UART_Init();
  usart2.initialize(115200); //串口波特率设置 
  i2c.initialize();
  axp152.initialize();
  axp152.set_dcdc1(3500);//[ARM & FPGA]
  axp152.set_dcdc2(1200);//[FPGA INT]
  axp152.set_dcdc3(3300);//[DCOUT3]
  axp152.set_dcdc4(3300);//[DCOUT4]
 
  axp152.set_aldo1(3300);//[BK3]
  axp152.set_aldo2(3300);//[ALDOOUT2]
  axp152.set_dldo1(3300);//[BK0]
  axp152.set_dldo2(3300);//[BK1]
  HAL_Delay(200);
 
  while (1)
  {
    if(usart2.receive_ok_flag){ //接收完成
      usart2.receive_ok_flag = 0;
      for(i = 0;i < 20;i++){
        buffer[i] = tolower(usart2.receive_buffer[i]);
      }//比较接收信息
      if(memcmp(buffer,"led_on",strlen("led_on")) == 0){
        LED_ON;
        usart2.printf("ok!\r\n");
      }
      if(memcmp(buffer,"led_off",strlen("led_off")) == 0){
        LED_OFF;
        usart2.printf("ok!\r\n");
      }
    }
  }
}

2. UART结构体定义

UART_HandleTypeDef huart2;
  • UART的名称定义,这个结构体中存放了UART所有用到的功能,后面的别名就是我们所用的UART串口的别名
typedef struct __UART_HandleTypeDef   
{  
  USART_TypeDef                  *Instance;   
//UART寄存器基地址  
  UART_InitTypeDef               Init;      
  //UART通信参数 
  uint8_t                         * pTxBuffPtr; 
  //指向UART Tx传输缓冲区的指针  
  uint16_t                        TxXferSize;      
  //UART Tx传输大小
  __IO uint16_t                  TxXferCount;     
  //UART Tx传输计数器
  uint8_t                         * pRxBuffPtr;     
  //指向UART Rx传输缓冲区的指针 
  uint16_t                        RxXferSize;       
//UART Rx传输大小 
  __IO uint16_t                  RxXferCount;   
//UART Rx传输计数器 
  DMA_HandleTypeDef             * hdmatx;          
//UART Tx DMA句柄参数 
  DMA_HandleTypeDef             * hdmarx;          
//UART Rx DMA句柄参数  
  HAL_LockTypeDef                Lock;             
//锁定对象  
  __IO HAL_UART_StateTypeDef   gState;     
  //与全局句柄管理有关的UART状态信息并且与Tx操作有关。 
  __IO HAL_UART_StateTypeDef   RxState;          
//与Rx操作有关的UART状态信息  
  __IO uint32_t                   ErrorCode;       
 //UART错误代码  
} UART_HandleTypeDef;

3. 串口发送/接收函数

  • HAL_UART_Transmit();串口发送数据,使用超时管理机制
  • HAL_UART_Receive();串口接收数据,使用超时管理机制
  • HAL_UART_Transmit_IT();串口中断模式发送
  • HAL_UART_Receive_IT();串口中断模式接收
  • HAL_UART_Transmit_DMA();串口DMA模式发送
  • HAL_UART_Transmit_DMA();串口DMA模式接收

串口发送数据

HAL_UART_Transmit(UART_HandleTypeDef *huart, uint8_t *pData, uint16_t Size, uint32_t Timeout)

功能:串口发送指定长度的数据。如果超时没发送完成,则不再发送,返回超时标志(HAL_TIMEOUT)。

参数:

UART_HandleTypeDef*huart UATR的别名 如: UART_HandleTypeDef huart2;别名就是huart2 *pData 需要发送的数据 Size 发送的字节数 Timeout 最大发送时间,发送数据超过该时间退出发送

中断接收数据:

HAL_UART_Receive_IT(UART_HandleTypeDef *huart, uint8_t *pData, uint16_t Size)

功能:串口中断接收,以中断方式接收指定长度数据。

大致过程:设置数据存放位置,接收数据长度,然后使能串口接收中断。接收到数据时,会触发串口中断。之后,串口中断函数处理,直到接收到指定长度数据,而后关闭中断,进入中断接收回调函数,不再触发接收中断。(只触发一次中断)

参数:

UART_HandleTypeDef *huart UATR的别名 *pData 接收到的数据存放地址 Size 接收的字节数

4. 串口中断函数

HAL_UART_IRQHandler(UART_HandleTypeDef *huart); 
//串口中断处理函数
HAL_UART_TxCpltCallback(UART_HandleTypeDef *huart);  
//串口发送中断回调函数
HAL_UART_TxHalfCpltCallback(UART_HandleTypeDef *huart);  //串口发送一半中断回调函数(用的较少)
HAL_UART_RxCpltCallback(UART_HandleTypeDef *huart);  
//串口接收中断回调函数
HAL_UART_RxHalfCpltCallback(UART_HandleTypeDef *huart);
//串口接收一半回调函数(用的较少)
HAL_UART_ErrorCallback();
//串口接收错误函数

串口接收中断回调函数

HAL_UART_RxCpltCallback(UART_HandleTypeDef *huart); 

功能:HAL库的中断进行完之后,并不会直接退出,而是会进入中断回调函数中,用户可以在其中设置代码,串口中断接收完成之后,会进入该函数,该函数为空函数,用户需自行修改。

参数:
UART_HandleTypeDef *huart UATR的别名

串口中断处理函数

HAL_UART_IRQHandler(UART_HandleTypeDef *huart);  

功能:对接收到的数据进行判断和处理 判断是发送中断还是接收中断,然后进行数据的发送和接收,在中断服务函数中使用

串口查询函数

HAL_UART_GetState(); 
//判断UART的接收是否结束,或者发送数据是否忙碌

五、 实验步骤

  1. 把仿真器与iCore4TX的SWD调试口相连(直接相连或者通过转接器相连);
  2. 把iCore4TX通过Micro USB线与计算机相连,为iCore4TX供电;
  3. 打开Keil MDK 开发环境,并打开本实验工程;
  4. 烧写程序到iCore4TX上;
  5. 也可以进入Debug 模式,单步运行或设置断点验证程序逻辑。

六、 实验现象

  • 通过串口输入命令可以控制LED的亮灭。
icore4tx_3.txt · 最后更改: 2022/04/01 11:20 由 sean