| 银杏科技有限公司旗下技术文档发布平台 | 
	
		| 技术支持电话 | 0379-69926675-801 | 
	
		| 技术支持邮件 | Gingko@vip.163.com | 
	
		| 版本 | 日期 | 作者 | 修改内容 | 
	
		| V1.0 | 2020-04-01 | gingko | 初次建立 | 
STM32CubeMX教程五十四——RS_485通信实验
1.在主界面选择File–>New Project   或者直接点击ACCEE TO MCU SELECTOR  
 2.出现芯片型号选择,搜索自己芯片的型号,双击型号,或者点击Start Project进入配置
在搜索栏的下面,提供的各  种查找方式,可以选择芯片内核,型号,等等,可以帮助你查找芯片。本实验选取的芯片型号为:STM32H750IBKx。
2.出现芯片型号选择,搜索自己芯片的型号,双击型号,或者点击Start Project进入配置
在搜索栏的下面,提供的各  种查找方式,可以选择芯片内核,型号,等等,可以帮助你查找芯片。本实验选取的芯片型号为:STM32H750IBKx。
 3.配置RCC,使用外部时钟源
3.配置RCC,使用外部时钟源
 4.时基源选择SysTick
4.时基源选择SysTick
 5.将PA10,PB7,PB8设置为GPIO_Output
5.将PA10,PB7,PB8设置为GPIO_Output
 6.引脚模式配置
6.引脚模式配置
 7.配置串口
7.配置串口
 在NVIC Settings一栏使能接收中断
在NVIC Settings一栏使能接收中断
 引脚配置
引脚配置
 8.时钟源设置,选择外部高速时钟源,配置为最大主频
8.时钟源设置,选择外部高速时钟源,配置为最大主频
 9.工程文件的设置, 这里就是工程的各种配置 我们只用到有限几个,其他的默认即可  IDE我们使用的是 MDK V5.27
9.工程文件的设置, 这里就是工程的各种配置 我们只用到有限几个,其他的默认即可  IDE我们使用的是 MDK V5.27
 10.点击Code Generator,进行进一步配置
10.点击Code Generator,进行进一步配置
 
-  Copy all used libraries into the project folder 
-  将HAL库的所有.C和.H都复制到所建工程中 
-  Copy only the necessary library files 
-  只复制所需要的.C和.H(推荐) 
-  Add necessary library files as reference in the toolchain project configuration file 
-  不复制文件,直接从软件包存放位置导入.C和.H 
-  自行选择方式即可 
-  Generate peripheral initialization as a pair of ‘.c/.h’ files per peripheral 
-  每个外设生成单独的.c和.h文件 
-  Backup previously genareated files when re-generating 
-  重新生成时备份以前产生的文件 
-  Keep User Code when re-generating 
-  重新生成时保留用户代码 
-  Delete previously generated files when not re-generated 
-  重新生成时删除以前生成的文件 
-  Set all free pins as analog (to optimize the power consumption) 
-  没用到的引脚设置为模拟状态 
11.然后点击GENERATE CODE  创建工程
 创建成功,打开工程。
创建成功,打开工程。
 
实验五十四:RS_485通信实验——收发测试
一、 实验目的与意义
-  了解STM32的UART结构。 
-  了解STM32的UART特征。 
-  掌握STM32的UART的使用方法。 
-  掌握RS-485的使用方法。 
-  掌握KEIL MDK 集成开发环境使用方法。 
 
二、 实验设备及平台
- 
-  iCore4T 扩展底板。 
- 
-  Micro USB线缆。 
-  Keil MDK 开发平台。 
-  STM32CubeMX开发平台。 
-  装有WIN XP(及更高版本)系统的计算机。 
 
三、 实验原理
1.串口通讯协议简介
-  串口通讯(Serial Communication)是一种设备间非常常用的串行通讯方式,因为它简单便捷,大部分电子设备都支持该通讯方式,电子工程师在调试设备时也经常使用该通讯方式输出调试信息。 
-  在计算机科学里,大部分复杂的问题都可以通过分层来简化。如芯片被分为内核层和片上外设;对于通讯协议,我们也以分层的方式来理解,最基本的是把它分为物理层和协议层。物理层规定通讯系统中具有机械、电子功能部分的特性,确保原始数据在物理媒体的传输。协议层主要规定通讯逻辑,统一收发双方的数据打包、解包标准。简单来说物理层规定我们用嘴巴还是用肢体来交流,协议层则规定我们用中文还是英文来交流。 
-  RS-485 是一种工业控制环境中常用的通讯协议,隶属于 OSI 模型物理层的电气特性规定为 2 线,半双工,多点通信的标准。它具有抗干扰能力强、传输距离远的特点。 RS-485 通讯协议由 RS-232 协议改进而来,协议层不变,只是改进了物理层,用缆线两端的电压差值来表示传递信号。RS485 仅仅规定了接受端和发送端的电气特性,它没有规定或推荐任何数据协议,因而保留了串口通讯协议应用简单的特点。 
-  RS485 的特点: 
-  ① 接口电平低,不易损坏芯片。 RS485 的电气特性:逻辑“ 1”以两线间的电压差为+(2~6)V表示;逻辑“ 0”以两线间的电压差为-(2~6)V 表示。接口信号电平比 RS232 降低了,不易损坏接口电路的芯片,且该电平与 TTL 电平兼容,可方便与 TTL 电路连接。 
-  ② 传输速率高。 10 米时, RS485 的数据最高传输速率可达 35Mbps,在 1200m 时,传输速度可达 100Kbps。 
-  ③ 抗干扰能力强。 RS485 接口是采用平衡驱动器和差分接收器的组合,抗共模干扰能力增强,即抗噪声干扰性好。 传输距离远,支持节点多。 RS485 总线最长可以传输 1200m以上(速率≤100Kbps) 
-  ④ 一般最大支持 32 个节点,如果使用特制的 485 芯片,可以达到 128 个或者 256 个节点,最大的可以支持到 400 个节点。RS485 推荐使用在点对点网络中,线型,总线型,不能是星型,环型网络。理想情况下 RS485需要 2 个终端匹配电阻,其阻值要求等于传输电缆的特性阻抗(一般为 120Ω)。没有特性阻抗的话,当所有的设备都静止或者没有能量的时候就会产生噪声,而且线移需要双端的电压差。没有终接电阻的话,会使得较快速的发送端产生多个数据信号的边缘,导致数据传输出错。 
-  物理层: 
-  我们知道差分信号线具有很强的干扰能力,特别适合应用于电磁环境复杂的工业控制环境中, RS-485 协议主要是把 RS-232 的信号改进成差分信号,从而大大提高了抗干扰特性,它的通讯网络示意图见下图。  
 
-  在 RS-485 通讯网络中,每个节点都是由一个通讯控制器和一个收发器组成,节点中的串口控制器使用 RX 与 TX信号线连接到收发器上,而收发器通过差分线连接到网络总线,串口控制器与收发器之间一般使用 TTL 信号传输,收发器与总线则使用差分信号来传输。发送数据时,串口控制器的 TX 信号经过收发器转换成差分信号传输到总线上,而接收数据时,收发器把总线上的差分信号转化成 TTL 信号通过 RX 引脚传输到串口控制器中,这里我们使用了SP3485芯片进行转换。 
-  RS-485 通讯网络的最大传输距离可达 1200 米,总线上可挂载 128 个通讯节点,而由于 RS-485 网络只有一对差分信号线,它使用差分信号来表达逻辑,当 AB 两线间的电压差为-6V~-2V 时表示逻辑 1,当电压差为+2V~+6V 表示逻辑 0,在同一时刻只能表达一个信号,所以它的通讯是半双工形式的,它与 RS-232 通讯协议的特性对比见下图。 
 
-  RS-485 与 RS-232 的差异只体现在物理层上,它们的协议层是相同的,也是使用串口数据包的形式传输数据。而由于 RS-485 具有强大的组网功能,人们在基础协议之上还制定了 MODBUS 协议,被广泛应用在工业控制网络中。 
-  由于 RS-485 与 RS-232 的协议层没有区别,进行通讯时,我们同样是使用 STM32 的USART 外设作为通讯节点中的串口控制器,再外接一个 RS-485 收发器芯片把 USART 外设的 TTL 电平信号转化成 RS-485 的差分信号即可。 
-  协议层: 
-  串口通讯的数据包由发送设备通过自身的 TXD 接口传输到接收设备的 RXD 接口。在串口通讯的协议层中,规定了数据包的内容,它由启始位、主体数据、校验位以及停止位组成,通讯双方的数据包格式要约定一致才能正常收发数据。串口数据包的基本组成如下图: 
 
-  1. 波特率 
-  2. 通讯的起始和停止信号 
-  3. 有效数据 
-  4. 数据校验 
-  奇校验要求有效数据和校验位中“1”的个数为奇数,比如一个 8 位长的有效数据为: 01101001,此时总共有 4 个“1”,为达到奇校验效果,校验位为“1”,最后传输的数据将是 8 位的有效数据加上 1 位的校验位总共 9 位。 
-  偶校验与奇校验要求刚好相反,要求帧数据和校验位中“1”的个数为偶数,比如数据帧: 11001010,此时数据帧“1”的个数为 4 个,所以偶校验位为“0”。 
-  0 校验是不管有效数据中的内容是什么,校验位总为“0”, 1 校验是校验位总为“1”。 
-  在无校验的情况下,数据包中不包含校验位。 
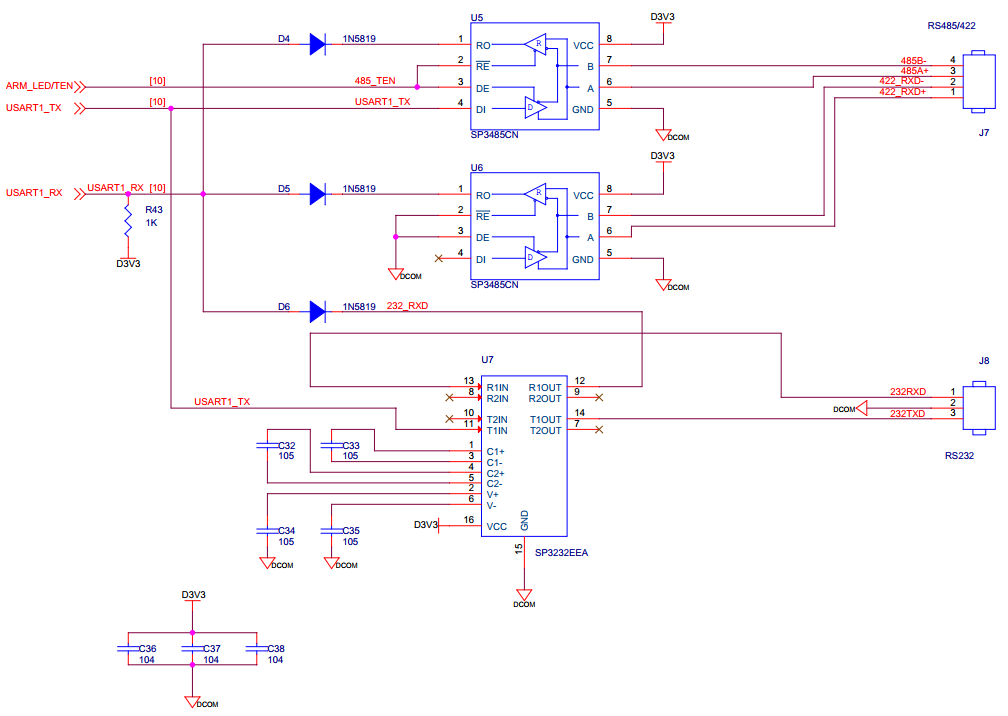
-  在本实验中,我们的计算机通过转接模块连接iCore4T的RS-485,通过串口工具向RS-485发送数据并接收RS-485发来的数据。 
-  原理图: 
 
 
四、 实验程序
1.主函数
int main(void)
{
  char buffer[UART_BUFFER_SIZE];
  HAL_Init();
  SystemClock_Config();
  i2c.initialize();
  axp152.initialize();
  axp152.set_dcdc1(3500);//[ARM & FPGA BK1/2/6 &OTHER]
  axp152.set_dcdc2(1200);//[FPGA INT & PLL D]
  axp152.set_aldo1(2500);//[FPGA PLL A]
  axp152.set_dcdc4(3300);//[POWER_OUTPUT]
  axp152.set_dcdc3(3300);//[FPGA BK4][Adjustable]
  axp152.set_aldo2(3300);//[FPGA BK3][Adjustable]
  axp152.set_dldo1(3300);//[FPGA BK7][Adjustable]
  axp152.set_dldo2(3300);//[FPGA BK5][Adjustable]
  HAL_Delay(100);
  MX_GPIO_Init();
  MX_USART1_UART_Init();
 
  usart1.initialize(115200);
  usart1.printf("Hello, I am iCore4T\r\n");
 
  while (1)
  {
    if(usart1.receive_ok_flag){ //接收完成
      usart1.receive_ok_flag = 0;
      memcpy(buffer,usart1.receive_buffer,UART_BUFFER_SIZE);
      memset(usart1.receive_buffer,0,UART_BUFFER_SIZE);
      usart1.printf(buffer);//将接收数据发送出去
    }   
  }
}
 
2.UART结构体定义
UART_HandleTypeDef huart1;
typedef struct __UART_HandleTypeDef   
{  
  USART_TypeDef                  *Instance;   
  //UART寄存器基地址  
  UART_InitTypeDef               Init;      
  //UART通信参数 
  uint8_t                         * pTxBuffPtr; 
  //指向UART Tx传输缓冲区的指针  
  uint16_t                        TxXferSize;      
  //UART Tx传输大小
  __IO uint16_t                  TxXferCount;     
  //UART Tx传输计数器
  uint8_t                         * pRxBuffPtr;     
  //指向UART Rx传输缓冲区的指针 
  uint16_t                        RxXferSize;       
  //UART Rx传输大小 
  __IO uint16_t                  RxXferCount;   
  //UART Rx传输计数器 
  DMA_HandleTypeDef             * hdmatx;          
  //UART Tx DMA句柄参数 
  DMA_HandleTypeDef             * hdmarx;          
  //UART Rx DMA句柄参数  
  HAL_LockTypeDef                Lock;             
  //锁定对象  
  __IO HAL_UART_StateTypeDef   gState;     
  //与全局句柄管理有关的UART状态信息并且与Tx操作有关。 
  __IO HAL_UART_StateTypeDef   RxState;          
  //与Rx操作有关的UART状态信息  
  __IO uint32_t                   ErrorCode;       
  //UART错误代码  
} UART_HandleTypeDef;
 
3.串口发送/接收函数
-  HAL_UART_Transmit();串口发送数据,使用超时管理机制  
-  HAL_UART_Receive();串口接收数据,使用超时管理机制 
-  HAL_UART_Transmit_IT();串口中断模式发送   
-  HAL_UART_Receive_IT();串口中断模式接收 
-  HAL_UART_Transmit_DMA();串口DMA模式发送 
-  HAL_UART_Transmit_DMA();串口DMA模式接收 
-  串口发送数据 
HAL_UART_Transmit(UART_HandleTypeDef *huart, uint8_t *pData, uint16_t Size, uint32_t Timeout)
HAL_UART_Receive_IT(UART_HandleTypeDef *huart, uint8_t *pData, uint16_t Size)
 
4.串口中断函数
HAL_UART_IRQHandler(UART_HandleTypeDef *huart); 
//串口中断处理函数
HAL_UART_TxCpltCallback(UART_HandleTypeDef *huart);  
//串口发送中断回调函数
HAL_UART_TxHalfCpltCallback(UART_HandleTypeDef *huart);  //串口发送一半中断回调函数(用的较少)
HAL_UART_RxCpltCallback(UART_HandleTypeDef *huart);  
//串口接收中断回调函数
HAL_UART_RxHalfCpltCallback(UART_HandleTypeDef *huart);
//串口接收一半回调函数(用的较少)
HAL_UART_ErrorCallback();
//串口接收错误函数
HAL_UART_RxCpltCallback(UART_HandleTypeDef *huart);  
HAL_UART_IRQHandler(UART_HandleTypeDef *huart);  
HAL_UART_GetState(); 
//判断UART的接收是否结束,或者发送数据是否忙碌
 
五、 实验步骤
-  把仿真器与iCore4T的SWD调试口相连(直接相连或者通过转接器相连); 
-  把iCore4T通过Micro USB线与计算机相连,为iCore4T供电; 
-  打开 Keil MDK 开发环境,并打开本实验工程; 
-  烧写程序到 iCore4T 上; 
-  也可以进入Debug 模式,单步运行或设置断点验证程序逻辑。 
 
六、 实验现象